
Asiakaspalvelu
Hallitse asiakaspalvelua vuonna 2025! Lisää asiakasuskollisuutta, tuloja ja taitoja asiantuntija-vinkkien, parhaiden käytäntöjen ja ilmaisen LiveAgent-kokeiluve...

Opi luomaan tehokkaat asiakaspalveluprosessit viidessä vaiheessa: määritä tavoitteet, nimeä roolit, kartoita asiakaspolku, valitse työkalut ja ota käyttöön palautesilmukat. Nämä vaiheet parantavat koulutusta, tuottavuutta, automaatiota ja työntekijätyytyväisyyttä.
Avain laadukkaan asiakaspalvelun ylläpitämiseen on yksityiskohtainen asiakaspalveluprosessi, jota tiimisi voi noudattaa. Muiden alojen, kuten ilmailun tai lääketieteen, ammattilaisilla on sääntöjä ja menettelytapoja, joita heidän on noudatettava ennen kuin voivat lentää lentokonetta tai suorittaa toimenpiteen. Sama toimintamalli pätee myös tehokkaan asiakaspalvelutiimin johtamiseen.
Tässä artikkelissa opit, mitä asiakaspalveluprosessit ovat, niiden hyödyt ja miksi ne ovat olennaisia erinomaisen asiakaspalvelun tarjoamisessa. Käymme läpi 5 käytännön askelta toimivien prosessien luomiseksi, opit välttämään yleisimmät virheet ja tutustumme oikeisiin SOP- ja vuokaavioesimerkkeihin inspiraatioksi.
Yksinkertaisesti sanottuna asiakaspalveluprosessit antavat tiimillesi luotettavan päätöksenteon oppaan. Ajattele niitä mallipohjina, jotka kuvaavat kaikki toiminnot aina kyselystä ratkaisun tarjoamiseen sekä määrittelevät, mitä laadukas asiakaskokemus yrityksessäsi tarkoittaa.
Kuvittele, että kohtaat saman ongelman kahdesti. Ensimmäisellä kerralla saat nopean vastauksen ja asiasi siirretään heti kokeneelle edustajalle tai sinulle tarjotaan jopa alennusta. Toisella kerralla sinua pompotellaan agentilta toiselle ilman apua, ja alat ihmetellä, miksi ensimmäisellä kerralla kaikki oli niin helppoa. Tältä näyttää yritys, jolla ei ole prosesseja käytössään ja jokainen agentti tekee satunnaisia päätöksiä.
Prosessien ei tarvitse olla tiukkoja käsikirjoja. Niiden on tarkoitus olla joustavia ja muokattavia, mutta silti ylläpitää samaa asiakaspalvelun tasoa yrityksen kasvaessa. Siksi vuokaaviot ja SOP:t ovat suosituimmat tavat esittää prosesseja.
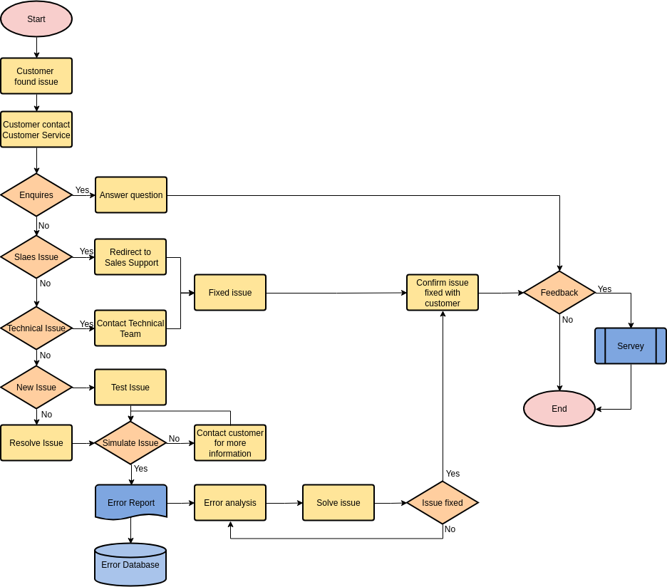
Alla on yksinkertainen asiakaspalvelun vuokaavio, joka kuvaa matkan ensimmäisestä kontaktista tiketin ratkaisuun asti:

Vuokaaviot nopeuttavat päätöksentekoa ja tiivistävät monimutkaiset prosessit helposti ymmärrettäviksi, käytännönläheisiksi askeliksi. Esimerkiksi eskalointivuokaavion ansiosta jokainen agentti tietää, kenelle, miten ja milloin tiketti siirretään. SOP:t ovat puolestaan yksityiskohtaisia, jäsenneltyjä asiakirjoja prosesseista. Voit ajatella vuokaavioita visuaalisena yhteenvetona laajemmista ja yksityiskohtaisemmista SOP:ista.
Vain sinä ja tiimisi tiedätte tarkalleen omat prosessinne, mutta kaikki huomaavat, jos niitä ei ole. Asiakaspalvelutiimisi tarjoama kokemus on ratkaisevan tärkeä hetki. Tiimisi koostuu ihmisistä, joilla on hyviä ja huonoja päiviä, ja nämä säännöt varmistavat, että he voivat tehdä nopeita ja johdonmukaisia päätöksiä myös huonoina päivinä.
Vakioitu asiakaspalveluprosessi asettaa odotukset ja osoittaa sitoutumista asiakaskeskeiseen kulttuuriin. Prosessien ydin on tarjota johdonmukaisesti positiivisia asiakaskokemuksia ja saada asiakkaat palaamaan yhä uudelleen. Koska kolme viidestä asiakkaasta hylkää brändin huonon kokemuksen vuoksi, tehokkaat prosessit ovat ratkaisevan tärkeitä asiakasuskollisuuden kasvattamisessa.
Tässä tärkeimmät hyödyt asiakaspalveluprosessien asettamisesta:
Olitpa sitten hiomassa nykyisiä prosesseja, kirjaamassa niitä ylös tai rakentamassa uusia, nämä viisi askelta antavat vankan pohjan jokaiselle asiakaspalvelutiimille. Näillä askeleilla ymmärrät nykytilanteesi, laadit parannuksia ja varmistat jatkuvan kehityksen. Valitsimme nämä vaiheet oman kokemuksemme ja asiakkaidemme palautteen perusteella.

Kaikki lähtee asiakaskeskeisyydestä. Sitä kuulee kaikkialla, koska se todella toimii. Kun keskityt asiakkaisiisi, muut tavoitteet loksahtavat paikalleen. Kun pohjaat kaiken asiakkaiden tarpeisiin ja odotuksiin, pystyt asettamaan tärkeät KPI:t ja parhaat prosessit niiden saavuttamiseksi – ja lopulta tarjoamaan erinomaista palvelua.
Mutta ensin: et voi muuttaa sitä, mitä et tunne. Käy läpi nykyiset prosessisi. Vaikka ne eivät olisi dokumentoituja vaan vain suullisesti sovittuja, asiakaspalvelusi toimii jo kirjoittamattomien sääntöjen mukaan. Voit huomata, että ne toimivat hyvin jo alkuun, mutta niiden kirjaaminen auttaa luomaan johdonmukaisen kokemuksen ja nopeuttaa perehdytystä.
Nykyisten prosessien arvioimiseksi kysy itseltäsi:
Kun näet puutteet, mieti, millaisen kokemuksen haluaisit asiakkaillesi tarjota. Seuraavassa vaiheessa syvennytään asiakaspolun kuvaamiseen, mutta joskus paras keino on yksinkertaisesti kysyä asiakkailtasi. Muista kerätä myös työntekijöiden palautetta – heidän näkemyksensä voivat paljastaa sisäisen asiakastuen ongelmia ja auttaa ymmärtämään myös asiakkaiden kokemuksia.
Tiimisi koosta riippumatta sinulla on todennäköisesti jo nimeämättömiä rooleja ja prosesseja. Näiden prosessien hiominen vaatii paitsi roolien nimeämistä, myös auttaa tekemään sen tehokkaasti.
Joku laatii prosessit, huolehtii koulutuksesta ja seuraa etenemistä. Lisäksi tietyt prosessit, kuten eskalointi, määrittävät selvästi seniorien ja junioreiden roolit ja auttavat rakentamaan osastoja. On myös hyvä käytäntö mainita vastuuhenkilö, johon voi olla yhteydessä kysymyksissä.
Jos mietit, mihin pohjata odotetut asiakaskohtaamisten lopputulokset, kokeile asiakaspolun piirtämistä. Se on visuaalinen esitys asiakkaan matkasta kohti tavoitetta. Polku kuvaa kaikki kosketuspisteet, motivaatiot ja tarpeet eri vaiheissa, tarjoten mallin yksittäisten asiakaskohtaamisten suunnitteluun.
Kasvavien odotusten aikana kannattaa tuntea asiakkaat niin hyvin, että voit ratkaista ongelmat jo ennen kuin he itse huomaavat niitä. Esimerkiksi usein toistuvat helpot kysymykset voivat kieliä siitä, että itsepalvelukanavia ei ole tai ne eivät ole helposti löydettävissä, jolloin on syytä tehdä muutoksia.
Paras tapa säästää aikaa sekä asiakkailta että työntekijöiltä on investoida itsepalveluvaihtoehtoihin, kuten tietopankkeihin. Tutkimuksen mukaan jopa 8 kymmenestä asiakkaasta toivoo lisää itsepalvelukanavia asiakasportaaleihin:

Näin agentit voivat ohjata asiakkaat itseapuartikkeleihin sen sijaan, että käyttäisivät paljon aikaa asiakkaan opastamiseen vaihe vaiheelta. Toinen tärkeä itsepalvelutyökalu ovat chatbotit. Ne tarjoavat ihmismäistä tukea 24/7 ja ohjaavat asiakkaat nopeisiin ratkaisuihin usein nopeammin kuin ihmisagentit.
Hyväkin asiakastukiprosessi voi kompastua, jos sitä ei saada yhtenäistettyä kaikille kanaville ja kosketuspisteille. Yksi tärkeimmistä syistä prosessien luomiseen onkin estää tiedon siiloutuminen ja päämäärätön pallottelu osastojen välillä. Harva asia harmittaa asiakkaita enemmän kuin siirtely agentilta toiselle – puhumattakaan tiedon toistamisen turhauttavuudesta.
Hyvä monikanavainen tikettijärjestelmä pitää tiimit ajan tasalla ja mahdollistaa tiedon jakamisen sujuvasti osastojen ja kanavien välillä. Lisäksi nämä järjestelmät mahdollistavat yhteistyön tiketin sisällä, agenttien välisen viestinnän ja vastuullisuuden.
Prosessien laatiminen ei ole kertaluonteinen tehtävä. Asiakkaasi ja yrityksesi muuttuvat ajan myötä, mikä muokkaa käsitystä hyvästä asiakaspalvelusta. Siksi on tärkeää kehittää jatkuva palautesilmukka. Tämä tarkoittaa, että keräät ja analysoit palautetta, mutta myös toimit sen pohjalta ja teet siitä jatkuvasti kehittyvän prosessin. Näin mahdolliset puutteet korjataan jo varhaisessa vaiheessa.
Kun tunnet prosessit ja olet saanut palautetta kollegoilta, KPI:sta ja mahdollisesti myös asiakkailta, voit alkaa kirjata kaiken ylös. Aseta konkreettiset tavoitteet ja vastuuhenkilöt, jotta sitoutuminen uusiin prosesseihin säilyy. Kuvaa jokainen vaihe ja listaa tarvittavat resurssit ja tiedot.
Matkan varrella tehdyt valinnat voivat vaikuttaa prosessien toimivuuteen. Tässä muutama käytännön vinkki, jotka kannattaa pitää mielessä prosesseja muokatessa.
Prosessien varhainen luominen muuttuu entistä arvokkaammaksi, kun yrityksesi kasvaa. Mieti, kuinka paljon aikaa säästät, kun voit antaa uudelle työntekijälle selkeän ohjeistuksen jatkuvan toistamisen sijaan. Muista kuitenkin tiedottaa jokaisesta prosessimuutoksesta ja kouluttaa myös nykyiset työntekijät. Prosessit toimivat tarkoituksensa mukaisesti vain, jos kaikki ovat mukana.
Asiakastukiprosessit on tarkoitettu helposti seurattaviksi ja toistettaviksi. Siksi ne usein rakentuvat “jos–niin” -logiikkaan, kuten koneetkin. Esimerkiksi prosessisi voi määrätä, että jos yritysasiakas ottaa yhteyttä, tikettiin vastataan välittömästi. Automaatio- ja SLA-säännöt lisäävät tehokkuutta, vähentävät inhimillisiä virheitä ja ennen kaikkea säästävät aikaa ja rahaa.
LiveAgentin avulla toistuvat tehtävät vähenevät. Automaatiosäännöt ovat monipuolinen ja joustava ominaisuus, joka pystyy jäljentämään useimmat prosessisi. Asiakaspalvelijat eivät enää tuhlaa aikaa oikeiden tunnisteiden etsintään – tiketit ohjataan automaattisesti oikeille henkilöille, eikä kiireellisiä tikettejä jää enää huomaamatta.

Hyvät säännöt eivät auta, jos agentit etsivät tietoa epätoivoisesti ja osastot toimivat omissa siiloissaan. Asiakkaat ärsyyntyvät, jos heidän täytyy toistaa sama tieto usealle edustajalle – se osoittaa, ettet tunne heitä etkä edes halua oppia tuntemaan.
Toisaalta asiakkaat suostuvat luovuttamaan henkilötietojaan, jos se tarkoittaa sujuvaa ja yksilöllistä palvelua. Itse asiassa 80 % kuluttajista jakaa tietojaan saadakseen tarjouksia tai etuja. Siksi kannattaa panostaa asiakastukiohjelmistoon, joka tekee tiedon keskittämisestä helpon tavan.
Kehittyvät KPI-luvut ovat hienoja, mutta ilman suoraa näkemystä asiakaskokemuksiin olet aina arvailujen varassa. Palautteen kysyminen tulisi olla osa jokaista asiakaskohtaamista. Voit laatia uuden SOP:n, jossa määritellään palautteen keruun tavat. Tämäkin on helposti automatisoitavissa: LiveAgentin Nicereply-integraatiolla jokaisen tiketin ratkaisun jälkeen lähtee automaattisesti palautepyyntö.
Asiakaspalvelu- ja myyntiosasto ovat suorassa kontaktissa asiakkaisiin. Heidän keräämänsä tiedon jakaminen muille osastoille on ratkaisevan tärkeää yrityksen menestykselle. Heidän näkemyksensä ovat erityisen arvokkaita markkinointi- ja tuotekehitystiimille, jotka tekevät niiden pohjalta päätöksiä. Vastaavasti asiakaspalvelu ei voi toimia kunnolla ilman tietoa muiden osastojen työstä.
Johdonmukaisuus on yleisin haaste, vaikka prosessit laaditaan usein juuri johdonmukaisuuden takaamiseksi. Jos uskot, että prosessisi vievät menestykseen mutta niitä ei noudateta, varmista että asiakaspalvelijoilla on riittävä koulutus ja heidät pidetään vastuullisina. Kuuntele heidän palautettaan selvittääksesi, onko ongelma muualla.
Palautteen huomiotta jättäminen voi tulla kalliiksi missä tahansa liiketoiminnassa – myös asiakaspalveluprosesseissa. Kun uudet prosessit otetaan käyttöön ja asiakkaat alkavat valittaa jatkuvasta siirtelystä, on aika tarkistaa prosessi uudelleen. Ehkä olet vahingossa luonut turhan vaiheen tai tietosiiloja.
Teknologian hyödyntämättä jättäminen tarkoittaa rahan ja resurssien menettämistä joka päivä. Asiakastukiohjelmien kehittäjät ovat jo miettineet prosessejasi: säännöt, automaatio ja yhteistyöominaisuudet helpottavat arkea. Mutta muista, että innovaatioiden pakottaminen tai teknologian käytön seurannan puute voi johtaa huonoon asiakaspalveluun ja turhautuneisiin asiakkaisiin.
Hitaat vasteajat voivat paljastaa turhia tai puuttuvia vaiheita prosessissa. Puuttuvat vaiheet johtavat epävarmuuteen ja agentit käyttävät liikaa aikaa päätöksentekoon, kun taas ylimääräiset vaiheet hidastavat koko prosessia.
Palautesilmukan puuttuminen. Prosesseja on tarkistettava jatkuvasti. Jokainen muutos käynnistää uuden analysointikierroksen. Ota mukaan palautesilmukat sekä asiakkailta että työntekijöiltä ja seuraa KPI-lukuja.
Parempi palaute ja rennompi henkilökunta ovat tavoite, mutta ilman luotettavaa mittaria et voi tietää menestyksesi laajuutta. Mitattavien tavoitteiden asettaminen auttaa myös agentteja hahmottamaan kehityksen ja juhlimaan edistystä.
Nämä perinteiset suorituskykymittarit auttavat arvioimaan prosessien toimivuutta:
Keskimääräinen ratkaisuaika (TTR): Paras mittari prosessien tehokkuudesta. Koska liikkuvia osia on paljon, tiketti voi helposti jäädä jumiin. Hyvin laadituilla prosesseilla asiakkaat etenevät sujuvasti ja saavuttavat tavoitteensa ajallaan.
Keskimääräinen vasteaika (ART): Jos henkilöstö käyttää aikaa seuraavan askeleen miettimiseen ja muiden konsultointiin, vasteaika kärsii. Lyhentynyt vasteaika kertoo prosessien tehostumisesta.
Asiakastyytyväisyys (CSAT): Mittaa asiakkaiden kokonaiskokemusta asiakaspalvelijoiden kanssa. Asiakkaat odottavat ammattimaisuutta ja nopeutta – kyky vastata odotuksiin näkyy varmasti tyytyväisyydessä.

Myös muut mittarit, kuten Customer Effort Score (CES), Net Promoter Score (NPS) tai asiakaspoistuma, voivat parantua. Parempien vaste- ja ratkaisuaikojen myötä asiakkaat tuntevat itsensä arvostetuiksi ja lojaaleiksi brändillesi. Muista asettaa realistiset tavoitteet ja vastuuhenkilöt, mutta vältä tarpeetonta stressiä asiakaspalvelijoille.
Asiakaspalveluprosessit ohjaavat tiimiäsi päätöksenteossa. Ne toimivat mallipohjana tikettien käsittelyssä alusta loppuun. Tässä muutama esimerkki yrityksistä, jotka ovat hyötyneet prosessien käyttöönotosta.
Namecheap, johtava domain-rekisteröinti ja webhotelliyritys, kohtasi suuren määrän tukipyyntöjä. He loivat selkeät eskalointiprosessit asiakaspalvelun hallintaan.
Palvelutaso- ja osaamisvaatimusten määrittelyllä tiketit ohjautuivat oikeille tiimeille. Tämä vähensi turhia eskalointeja ja nopeutti monimutkaisten ongelmien ratkaisua.
Texas Tech Universityllä oli haasteita hallita suurta määrää tukipyyntöjä opiskelijoilta ja henkilökunnalta. He laativat SOP:t erilaisiin tilanteisiin, kuten teknisiin ongelmiin, hallinnollisiin kysymyksiin ja hätätilanteisiin.
SOP:t antoivat selkeät ohjeet eskalointiin, viestintään muiden osastojen kanssa ja nopeaan ongelmanratkaisuun. Sisäinen viestintä ja koordinointi paranivat.
Airbnb käyttää personoituja tukiprosesseja asiakaskokemuksen parantamiseksi. Heillä on SOP:t yleisiin ongelmiin, kuten varausongelmiin, turvallisuushuoliin ja isännän-vieraan kiistoihin.
Nämä SOP:t ohjaavat tukihenkilöitä vaihe vaiheelta kyselystä ratkaisuun, varmistaen johdonmukaiset ja räätälöidyt vastaukset. Tämä lähestymistapa nopeutti ratkaisuja ja lisäsi luottamusta tarjoamalla luotettavaa tukea.
Tulevaisuus on johdonmukaisen loistavien, personoitujen kokemusten tarjoamista – ja tekoäly on eturintamassa. Olemme käsitelleet automaation säännöt, joiden avulla prosesseista pidetään kiinni automaattisesti. Tekoäly tulee ottamaan hoitaakseen tylsät rutiinitehtävät, vapauttaen ihmisagentit keskittymään inhimillistä osaamista vaativiin ja monimutkaisiin asioihin.
Tekoälybotit voidaan ohjelmoida noudattamaan prosessejasi – ne ovat kuin valmiiksi koulutettuja uusia agentteja. Jos eskalointi on tarpeen, chatbotit osaavat yhdistää asiakkaan oikealle agentille oikeaan osastoon.
Chatbotit ja tekoälykopilotit auttavat myös tiedon siiloutumisen ehkäisyssä. Keräämällä tietoa asiakaskeskusteluista ne voivat antaa ehdotuksia, näkemyksiä ja yhteenvetoja aiemmista keskusteluista. Näitä voi lisätä verkkosivuille helposti myös koodittomilla vaihtoehdoilla, kuten URLsLab botilla.
Nykyasiakkaat liikkuvat saumattomasti kanavien välillä, joten monikanavaisuus kannattaa. Johdonmukaisesti positiivisten kokemusten tarjoaminen kaikissa kanavissa on kuitenkin oma haasteensa. Monikanavainen asiakaspalveluohjelmisto auttaa vastaamaan kysyntään sekä yhtenäistämään prosessit ja kokemukset eri alustoilla – kaikki yhdellä hallintapaneelilla. Hybriditikettijärjestelmän kaltaiset ominaisuudet mahdollistavat asiakkaan polun seuraamisen eri kanavissa yhdessä tiketissä, mikä tekee tiedon jakamisesta ja yhteistyöstä vaivatonta.
Muista, että vain tiimisi tuntee omat prosessisi, mutta kaikki huomaavat, jos niitä ei ole. Toimivat asiakaspalveluprosessit auttavat tarjoamaan erinomaisia asiakaskokemuksia ja muuttavat asiakkaat lojaaleiksi. Siksi asiakaspalveluprosesseihin ja -järjestelmiin kannattaa investoida.
Asiakaspalveluprosessien vaikein osa on johdonmukaisuuden varmistaminen kanavien ja osastojen välillä. Hyvä asiakaspalveluohjelmisto helpottaa yhteistyötä, tiedon jakamista, automaatiota ja asiakaspolun seurantaa yhdessä hallintapaneelissa, jolloin kokemus pysyy yhtenäisenä. Kokeile LiveAgentin asiakaspalveluohjelmiston 30 päivän maksutonta kokeilua!
Automatisoi ja saavuta KPI-tavoitteesi LiveAgentin asiakaspalveluohjelmistolla! Hallitse asiakaspalveluprosesseja, automatisoi ja saavuta KPI-tavoitteesi LiveAgentin asiakaspalveluohjelmistolla!

Hallitse asiakaspalvelua vuonna 2025! Lisää asiakasuskollisuutta, tuloja ja taitoja asiantuntija-vinkkien, parhaiden käytäntöjen ja ilmaisen LiveAgent-kokeiluve...

Tutustu 10 keskeiseen asiakaspalvelun tehtävään: ongelmien ratkaiseminen, tilausten käsittely, valitusten käsittely ja poikkeuksellisten kokemusten toimittamine...

Tutustu 10 keskeiseen asiakaspalvelun tehtävään: ongelmien ratkaiseminen, tilausten käsittely, valitusten käsittely ja poikkeuksellisten kokemusten toimittamine...
Evästeiden Suostumus
Käytämme evästeitä parantaaksemme selauskokemustasi ja analysoidaksemme liikennettämme. See our privacy policy.